中国光彩事业促进会第七届理事会领导机构产生,这些上海代表当选→

信息来源: 新华社、浦江同舟   |  发布日期:2025/11/27

中国光彩事业促进会第七次会员代表大会11月26日在京召开。中共中央政治局常委、全国政协主席王沪宁会见全体与会代表。

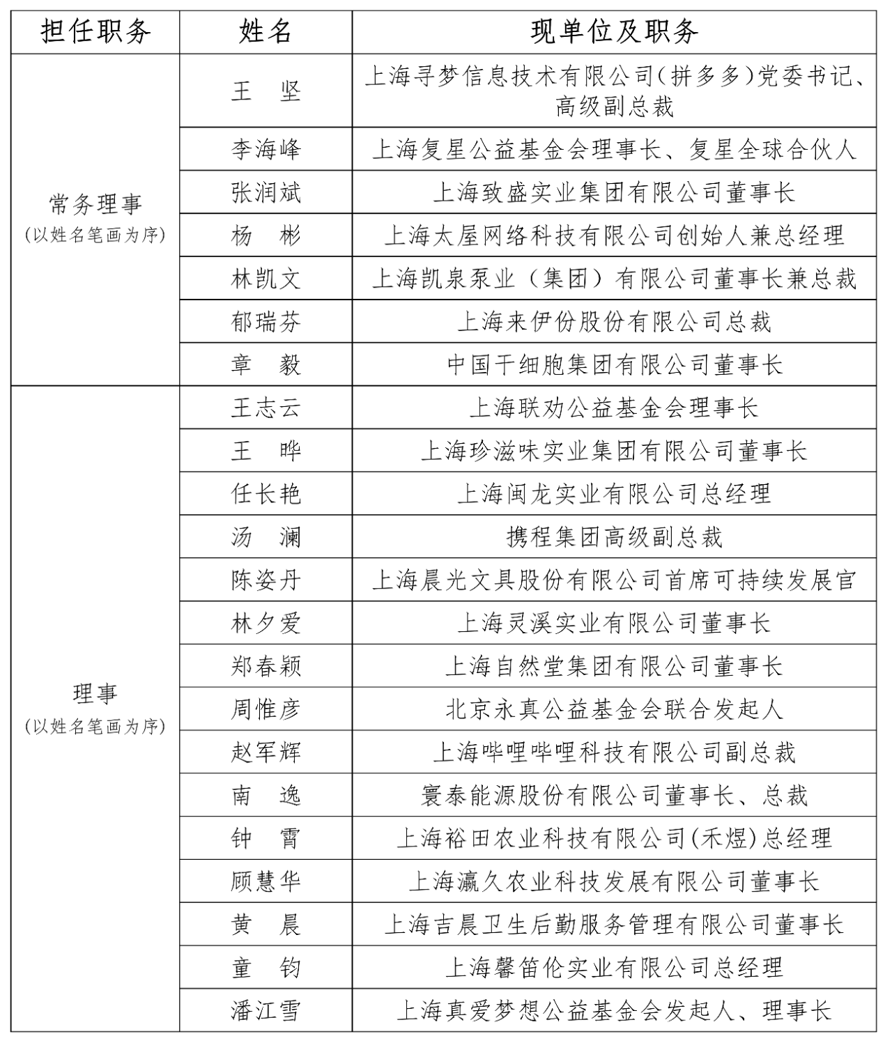
会议选举产生了第七届理事会领导机构。其中,我市7位代表当选中国光彩会第七届理事会常务理事,15位代表当选理事。祝贺他们→